General Resources
General Resources
- Guidelines for the Implementation of MAIPs Resident Certification
- Syarie Lawyer’s Fee
- Fidyah
- Non-Syariah Compliant Funds
Guidelines for the Implementation of MAIPs Resident Certification
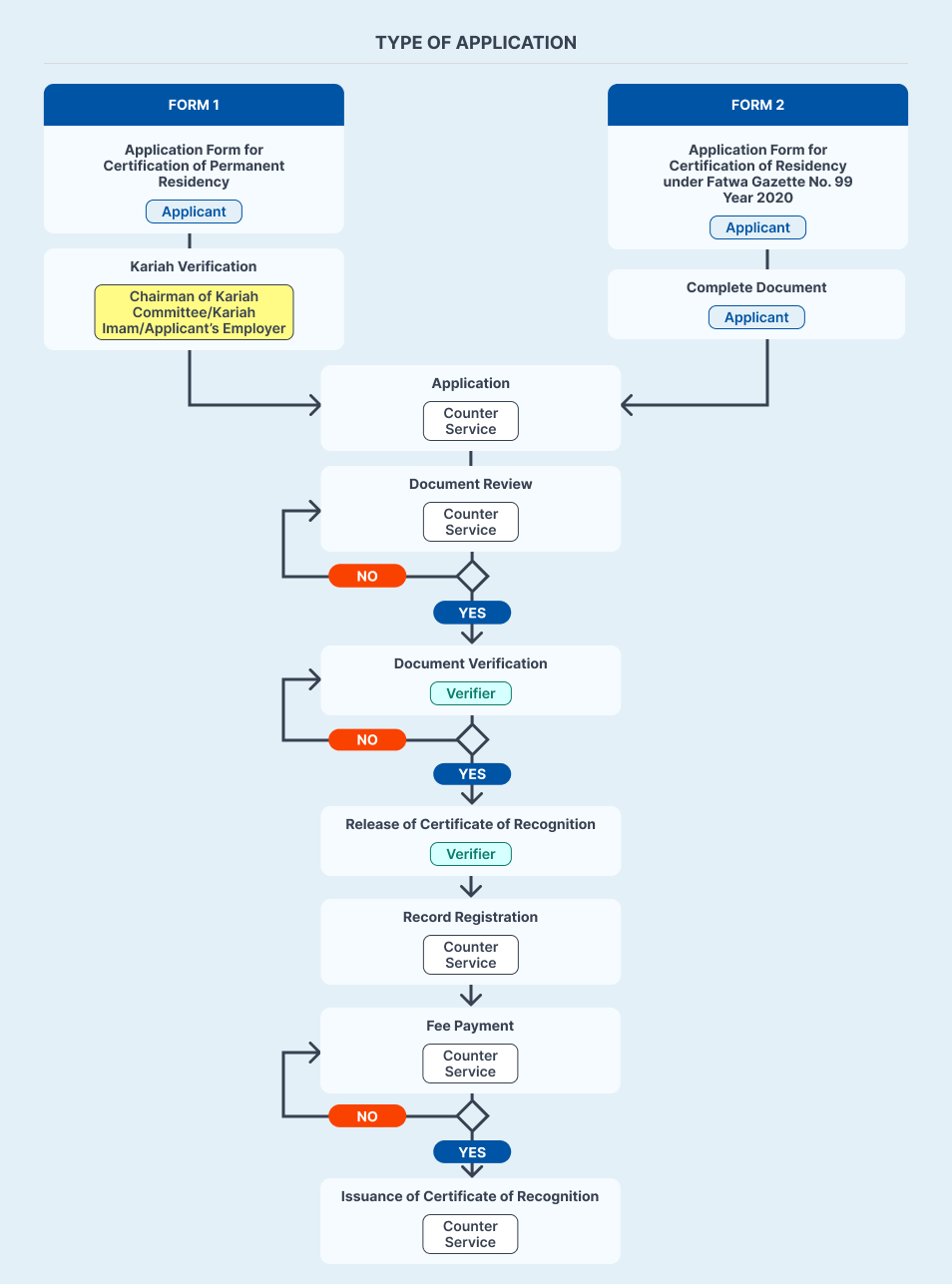
These Guidelines serve as a reference for MAIPs Management and relevant parties in managing the verification of individuals whose identification card address is outside the state of Perlis but who have been residing in the state of Perlis, based on the following:
Form 1: Proof of Residence/Witness
The applicant submits proof of residence or witnesses confirming their stay in the state of Perlis, as stated in Form 1, together with a Statutory Declaration before the Commissioner for Oaths (Statutory Declarations Act 1960); or
Form 2: Statutory Declaration
The applicant submits a Statutory Declaration before the Commissioner for Oaths (Statutory Declarations Act 1960) as proof of residing in the state of Perlis, based on the ruling of the Perlis State Fatwa Committee regarding the meaning or interpretation of the term “residing” (“bermastautin”) in Enactment 7 (Gazette No. 99 of 2020).
Background
Definition of “Residing”
A person is considered to be residing in the state of Perlis if they remain in the state for more than five (5) days.
*The Perlis State Fatwa Committee unanimously agreed on the interpretation of the term “residing” under the Islamic Family Law Enactment of the State of Perlis 2006.
The Meeting of the Perlis Islamic Religious Council and Malay Customs No. 4/2020, chaired by HRH Tuanku Syed Faizuddin Putra Ibni Tuanku Syed Sirajuddin Jamalullail on 4 November 2020, approved the proposal of the MAIPs Finance Committee No. 4/2020 to set the method of collection for MAIPs administrative fees for the verification of residency.
Usage of the Certificate of Resident
This certificate may be used for all matters under Enactment 7 and is not limited only to issues related to marriage registration. It includes, but is not limited to:
Verification of Lineage (Nasab)
Permission for Polygamy
Verification of Divorce Outside the Court (Triple Talaq)
Registration of Marriages Conducted Abroad
Applicants must be physically present to submit their application, in line with the Fatwa Gazette No. 99 of 2020. However, applications through a representative are permitted in special cases, subject to JAIPs’ recommendation.
The determination of the type of Certificate of Residency, whether via Form 1 or Form 2, will be advised by JAIPs.
The certificate of verification will be issued by the Council and is valid for a period of 30 days from the date of issuance.
Work Process Details
| No. | Work Process | Responsibility | |
|---|---|---|---|
| Form 1 (Permanent Resident Certification) | Form 2 (Resident Certification Fatwa Gazette No. 99 Year 2020) |
||
| 1 | Application Form Obtained online: www.sppim.gov.my/ www.maips.gov.my Kariah Marriage Assistant Registrar JAIPs Counter | Application Form Obtained at JAIPs Counter | Applicant |
| Submission of Form Document Checklist/Evidence | Service Counter Staff | ||
| 2 | Kariah Verification | Chairman of Kariah Committee / Kariah Imam / Applicant’s Employer | |
| 3 | Preparation of Complete Document Receipts and Verification of Stay exceeding 5 days (if applicable) Applicant’s statutory declaration Copy of Identification Card | Applicant | |
| 4 | Application At The Counter Applicants submit applications at the MAIPs General Resources Counter. Final certificate issuance request accepted at 12:00 noon for same-day issuance starting at 3:00 pm. | Applicant | |
| 5 | Document Review Verification by the Chairman of Kariah Committee / Kariah Imam / Applicant’s Employer Copy of Identification Card | Document Review Receipts and Verification of Stay exceeding 5 days (if applicable) and Applicant’s statutory declaration Copy of Identification Card | Service Counter Staff |
| Document Receipt Acknowledgement Marking the document checklist form Recording the correct reference number on the checklist form. | Service Counter Staff | ||
| 6 | Document Verification Ensuring documents are complete Verifying the authenticity of the document | Verifier | |
| 7 | Issuance of Resident Certificate Checking the type of certificate Printing certificate with accurate Reference Number | Verifier | |
| Managing copies for filing records | Islamic Affairs Assistant | ||
| 8 | Record Registration Registration of Issued Verification Records (Recorded in the MAIPs Resident Certificate Register Book) | Service Counter Staff | |
| 9 | Fee Payment Checking the type of fee Processing payment according to certification type | Service Counter Staff | |
| 10 | Issuance of Residence Certificate Recording certificate issuance/receipt and making entry into the MAIPs Resident Certification Register Book. | Service Counter Staff | |
Resident Certification Fees
The details of the Resident Certificate fee are as follows:
Syarie Lawyer's Fee
Latest Syarie Lawyer Fees based on the Perlis State Syarie Lawyers Regulations 2024, effective from 19 November 2024
| No. | Items | Allocation | Fee Rate (RM) |
|---|---|---|---|
| 1. | Application for Appointment as a Syarie Lawyer | Subregulation 18(3) | 50.00 |
| 2. | Syarie Lawyer Accreditation | Regulation 23 | 500.00 |
| 3. | Annual Syarie Legal Practice Certificate | Regulation 23 | 250.00 |
| 4. | Annual Syarie Legal Practice Certificate Renewal (a) The application for the certificate is made within the prescribed period (b) The application for the certificate is made after the expiry of the prescribed period | Subregulation 24(3) | 250.00 500.00 |
| 5. | Application to be Reappointed as a Syarie Lawyer | Subregulation 27(3) | 1,000.00 |
Fidyah
Linguistic Definition
It means to redeem or to compensate
Shar‘i (Islamic Legal) Definition
A mandatory compensation that is obligatory to be fulfilled and imposed on a Muslim individual who is unable to replace his/her missed fasts in the month of Ramadan within the same year until the following Ramadan arrives.
Summary of the Perlis State Fatwa Ruling No. 34/2018
The Perlis State Fatwa Committee agreed that it is not obligatory to multiply the fidyah payment even if the missed fasts extend over several years.
The current rate of fidyah for missed fasting days in the State of Perlis is RM5.00 per day, based on the value of one meal.
Fidyah may also be fulfilled in the form of hosting meals for the poor and needy or by directly giving them essential food items equivalent to the stated value.
Anyone who voluntarily pays more than the obligatory fidyah rate is encouraged, and such an act is considered virtuous.
*Mesyuarat Jawatankuasa Fatwa Negeri Perlis Kali Ke-34/2018, 6 Januari 2018 / 18 Rabiul Akhir 1439H
How to Make Fidyah and Kafarah Payments
Payment via bank accounts
Bank Islam
090 100 1000 2497
Submit the following details via email
korporat@maips.gov.my:
- Payment receipt
- Full name
- Identification Card Number
- Address
- Phone number
- Type of payment
*If no receipt is available, the contribution will be accounted for the intended beneficiaries.
Non-Syariah Compliant Funds
MAIPs launched the Bara’atuz Zimmah Fund (T-Baz) or otherwise also known as Liability Clearance Fund on 16 July 2014. This fund serves as a platform/medium for members of the community who wish to purify wealth or non-Syariah compliant funds that they own or have obtained.
MAIPs is committed to assisting individuals who wish to eliminate non-Syariah compliant assets or funds through its management. The funds collected will be utilised for the general welfare (maslahah ‘ammah) of the Muslim community.
Relevant Quranic Evidence
“Those who consume (take) interest (riba) cannot stand except as one whom Satan has made to stumble, swaying due to the touch of (Satan). That is because they say: ‘Trading is just like riba.’ But Allah has permitted trade and forbidden riba. So, whoever receives an admonition from their Lord and then refrains (from taking riba), what they have taken before is theirs to keep, and their matter rests with Allah. But whoever returns to it, they are the inhabitants of the Fire, abiding therein.”
(Surah Al-Baqarah, 2:275)
“And do not consume (or take) one another’s wealth unjustly, nor should you bribe the judges to wrongfully consume (or take) a portion of people’s wealth, while you know it is wrong.”
(Surah Al-Baqarah, 2:188)
Definition of Non-Syariah Compliant Wealth
Non-Syariah compliant wealth is defined as assets acquired through means not recognised by Syariah, such as robbery, seizure, proceeds from selling stolen goods, bribery, gambling, lottery, riba-based transactions, conventional insurance coverage, profits from investments in non-Syariah compliant securities, and the like.
Interest-based Financial Services
Financial services based on riba (usury/interest)
Gambling
Gambling and betting activities
Business
Production or sale of non-halal goods or related items
Insurance
Conventional insurance
Entertainment
Entertainment activities inconsistent with Syariah
Tobacco Products
Production or sale of tobacco-based goods or related
products
Trading
Brokerage or trading of non-Syariah compliant securities
Non-Syariah Compliant Activities
Other activities found to be inconsistent with Syariah
principles
Bribery
Proceeds of bribery
National Fatwa Ruling
The 87th Muzakarah (Conference) of the National Fatwa Committee for Islamic Religious Affairs Malaysia ruled that assets obtained through means that do not comply with Syariah such as riba, gharar (uncertainty), gambling, fraud, robbery, seizure, bribery, and the like, are haram (prohibited) and cannot be used for personal benefit. They must be cleansed through the following methods:
To be surrendered to the Baitulmal for general public welfare, such as financing the construction or maintenance of bridges, roads, toilets, and similar facilities.
To be given to the poor and needy (fakir and miskin).
If the assets involve stolen or robbed property, it must be returned to its rightful owner. If the owner has passed away or cannot be found, the property must be returned to the heirs. If the rightful owner or heirs cannot be identified, then the property must be surrendered to the Baitulmal.
Channel Your Non-Syariah Compliant Funds to Us
Funds obtained from non syariah compliant transactions can be channelled to MAIPs.
For more information, please contact MAIPs.
Maybank2U
5590 2160 2422
Explore Further
Types of Zakat
Income Zakat is the zakat on earnings received by an individual through direct or indirect employment, such as
Waqf
The MAIPs Cash Waqf provides an opportunity for Muslims to perform the act of waqf through
Facilities
MAIPs provides a variety of complete facilities for your convenience. Each facility is part of a waqf complex.